
一、城市污水處理信息化現狀
目前我國城市污水處理信息化具備以下幾個主要的問題:
1.現階段各污水處理集團的污水處理廠基本上都完成了廠級自控系統的升級改造,配備了監控組態軟件及自控設備維持水廠的基本運營,但是集團調度中心還沒有具備完善的整體調度管理系統。因此集團想對下屬分廠系統進行遠程維護、故障排除、軟件升級、控制策略優化等操作將帶來諸多不便,造成人力和物力的嚴重浪費。
2.在缺少整體調度管理系統的情況下,集團中心的領導層想要了解下屬各個水廠的運營狀況,只能通過下屬水廠定期上傳的一些簡單報表實現粗略的管理。因此無法對現場狀況做出準確及時判斷,而且信息實時性很差,如遇雨季洪水狀況將會對水廠的出水數據(如COD、PH等)產生一定影響,集團中心的工藝工程師無法快速與現場關鍵數據進行比對分析并及時制定排污方案。
3.現在集團中心對于下屬污水廠的管理模式較為簡單,只知道一個大致的投入與產出數據,而對于其中一些稍微詳細的信息卻很難了解,用簡單的數據很難對下屬污水廠進行科學合理的績效評價。
4.現場視頻信息采集無法無縫集成到集團監控中心,因此無法實現現場設備操作和系統報警信息的雙重展現。
5.單一監控軟件不具備處理海量數據的能力,而且其數據挖掘能力有限,無法建立調度模型進行大規模仿真,而且無法集成GIS地理信息系統。
因此想要實現城市污水處理信息化,需要將所有底層現場的電氣控制、過程控制、運動控制和數以萬計的儀器儀表測試系統都高度、有機地融合在綜合自動化網絡上。將從自動化控制和生態管理到企業全方位管理的信息數據全部集成,再不是過去的PLC、DCS、FCS的自動化孤島,實現了管理信息系統、生產監控系統和生產決策系統有機融合。
二、力控科技城市污水處理信息化系統
力控科技污水處理廠監控系統采用ForceControl系列監控組態軟件,實現對PLC、儀表、變頻器等設備采集數據,以及對污水提升泵電機、閘門、電動\氣動閥門、粗\細格柵電機、鼓風機等設備的控制與管理。
污水處理現場數據采用GPRS/CDMA無線網絡、工業以太網、RS485總線等通訊方式經由力控I/O Server實現設備的實時數據快速采集。數據具有動態圖形、趨勢、報表等多種豐富的可視化展示途徑,可將現場視頻信息與實時采集數據、報警信息集成在同一畫面顯示。
SCADA系統能夠兼容各種不同廠家的硬件設備,方便系統改造升級,充分保護用戶初期投資并給用戶設備選型提供便利。提供快捷的分析工具使操作人員方便地完成數據存儲、查詢、分析、統計計算等操作,歷史數據能夠滿足設備管理、工藝分析、成本分析等需求,為統計計量部門提供真實、有效、及時、準確的數據依據,讓科學績效管理實現“有據可依”。
系統主要具備以下功能特點:
★與各污水廠進行數據交互,匯總各類有價值數據;
★真實反映現場工藝與實時更新數據;
★診斷通訊鏈路,當網絡異常時實現數據緩存與斷電續傳;
★提供生動逼真的畫面,方便領導觀看與工程師了解現場工藝;
★建立城市污水處理系統數據平臺,實現大量高密度數據進行高速存儲與快速查詢,為綜合分析提供條件;
★提供多種開放性接口,便于其它第三方系統調用數據,進行相關分析;
★在Internet網絡或局域網中將實時、歷史、報警等數據以集成的方式進行發布,用戶可在IE中實現瀏覽。
系統架構圖如下所示:

三、實施方案
總體功能結構中,生產數據獲取是基礎部分,如果不能獲取現場的生產數據,也就談不上數據統計分析。同時,由于生產數據獲取要和生產現場的設備進行通訊,并且不能影響現場的生產,因此設計方案要更為穩妥。項目實施公司要擁有多年在控制系統領域的產品和服務經驗,對于控制系統數據獲取有較為成熟的方案,實現方案如下:
對系統的數據傳輸路由有兩種方式:
方式一:各污水廠通過工業安全防護網關采集污水廠工程師站的數據,向市調、省調、總部運營監控管理系統分別主動上傳污水廠數據。
方式二:各污水廠通過工業安全防護網關采集污水廠工程師站的數據,數據送往市調度中心,市調度中心數據送省調度中心,省調度中心數據送總部運營監控管理系統,逐級傳送數據。
中心服務器:集團總部的管理網中加兩臺冗余的實時數據服務器,此服務器的功能是將控制系統接收、壓縮、計算、分析后的數據存入數據庫,向管理網的其他用戶提供歷史數據及實時數據的查詢功能。系統不但要滿足現階段的業務要求,而且要滿足將來業務增長和新技術發展的要求,要在原有設備繼續發揮作用的基礎上,保證用戶能方便地增加或調整設備,改善系統功能和性能,支持系統將來不斷更新和升級,從而保護原有投資。主機系統應具有良好的可擴展能力,滿足不同規模計算環境的要求,并且能提供多種升級途徑,給業務的不斷發展創造條件。縮放性是企業網結構要求中的重要方面。企業業務的快速變化,用戶不可預測的需求都要求系統結構能適應這種情況。這就意味著我們在初期設計中,投資重點要放在一個可縮放的結構上以及支持與它相關的軟硬件。
Web服務器:遠程瀏覽,使用pSpace Web Server或IIS等服務器的Web發布功能,可以將整個系統的實時信息和歷史數據圖表發布到局域網和Internet上。
客戶端:實時顯示,pSpace Client\ForceControl等軟件以動態工藝流程圖、圖表趨勢等形式實時顯示各子系統信息;實時報警,系統數據庫提供分級報警、變化率報警、死區報警、優先級報警等多種功能;歷史報警,數據庫支持報警記錄與查詢、支持關系數據庫的報警保存;事件查詢,保證相關人員實時掌握故障、報警信息、操作信息等的記錄和查詢;運行狀態統計與分析、生產管理、曲線分析。
省、市調度中心服務器:各省市調度中心設置獨立的實時數據庫服務器,功能是將控制系統的數據進行接收、壓縮、計算、分析后存入數據庫,向管理網的其他用戶提供歷史數據及實時數據的查詢功能。
數據采集:根據公司維護的每個污水廠的實際情況,從水廠操作站(工程師站)通過pSafetylink(安全防護網關)以OPC標準進行數據交換,把數據送入中心冗余數據庫服務器,信息網絡與控制網絡實現互聯時,如何保證過程控制網絡的安全就變成了一個嚴峻的問題。一旦實現了信息網絡與控制網絡之間的互聯,就相當于將控制網絡直接暴露給外網而面臨被攻擊的可能。pSafetyLink是專為工業網絡應用設計的防護設施,用于解決工業SCADA控制網絡如何安全接入信息網絡(外網)的問題。它與防火墻等網絡安全設備本質不同的地方是它阻斷網絡的直接連接,只完成特定工業應用數據的交換。由于沒有了網絡的連接,攻擊就沒有了載體,如同網絡的“物理隔離”。由于目前的安全技術,無論防火墻、UTM等防護系統都不能保證攻擊一定被阻斷,入侵檢測等監控系統也不能保證入侵行為完全捕獲,所以安全的方式就是物理的分開。對于有些工程師站不能授權OPC Server的,采用力控數據采集網關通過協議轉換,把采集數據主動送往相應的實時數據庫。
網絡系統:考慮到公司與被檢測對象的地理分布情況,本系統采用VPN的網絡模式或者集團專用網絡,組建大型網絡的應用。虛擬私有網絡VPN(Virtual Private Network)出現于Internet盛行的今天,它使企業網絡幾乎可以無限延伸到地球的每個角落,從而以安全、低廉的網絡互聯模式為包羅萬象的應用服務提供了發展的舞臺。
控制器:每個污水處理廠均采用可編程控制器PLC來實現邏輯控制功能,其先進、高度緊湊的模塊化特點,可以滿足各種現場控制需求,大大提高了整個自動化系統的智能性。


四、工藝簡介
以昌黎污水廠為例,簡要介紹污水處理工藝流程。昌黎縣污水處理廠是被國家列入“三河三湖”、“渤海碧海”水污染治理的重點項目。日處理污水能力達到4萬噸,污水處理后可達到《城鎮污水處理廠污染物排放標準》一級A標準,排放水質可直接用于農田灌溉。初步污水處理工藝采用MSBR工藝即序批式活性污泥處理工藝;污泥處理工藝推薦采用帶式濃縮、脫水一體機濃縮脫水;消毒工藝采用紫外線消毒。污水經處理后作為中水排入附近深化處理塘進行自然凈化,最終全部回用。該項目投入運營后,每年可以減少近千萬噸的污水排放量,不僅大大改善該縣城區居民的居住環境,而且對改善該縣及周邊地區的海域水質起到關鍵性的作用,對縣域經濟社會的可持續發展具有重要意義。
系統以美觀、友好的界面顯示設備運行狀態、流量、水位、COD、超聲波液位計、溶解氧計、氧化還原電位計、污泥濃度計、電磁流量計等數據,并以仿真圖、直方圖、曲線圖和棒圖等多種方式清晰直觀地顯示各個敏感數據,方便用戶對各敏感數據進行歷史查詢和對比分析。
系統具備多種報警功能。當有報警產生時,系統會自動彈出報警窗口閃爍報警,同時配以聲音報警,具有強烈警示作用。
系統具備多種數據錄入方式。用戶可根據自己的需要,自由設置各水位、流量、壓力等敏感數據的高高報警值、高位報警值、低位報警值、低低報警值,并可設置開關量狀態等數據。
下圖所示為污水處理廠典型工藝流程:

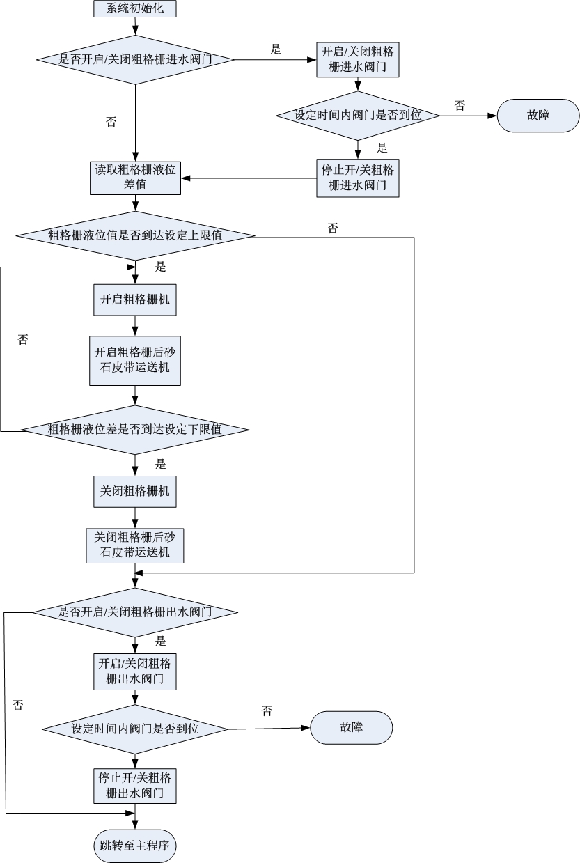
1.粗格柵間
爬式粗格柵,進水經過粗格柵間過濾一些大的固體雜質,去除那些可能對水泵有影響的無機物。需要監測格柵水位差、進水流量、進水酸堿度、進水COD、提升泵狀態等參數。
工藝流程如下圖所示:


2.細格柵間
細格柵的間距比粗格柵小,為4mm,主要作用是進一步攔截污水中的污物。需要檢測格柵水位差、流量、泵狀態等參數。

3.SBR反應池
SBR工藝即序批式活性污泥法,污水的曝氣、沉淀等單元操作在單一生物池中按照時間有序反復進行。根據污水進水方式、有機物負荷范圍、生物池形狀等的不同,存在不同的改良方式。需要檢測液位、溶解氧、污泥濃度、閥門、泵狀態等參數。

4.鼓風機房
鼓風機房負責對反應池進行鼓風曝氣,該鼓風機房設置3臺鼓風機,兩用一備。需要檢測閥門、鼓風機狀態等參數。

5.加氯間及接觸消毒池
污水出廠前采用液氯消毒,經接觸池后出水由管道排向大海。需要監測加氯機狀態、氯氣濃度、氧氣濃度、出水流量、出水cod、電子秤重量、濁度等參數。

6.脫水機房
先加藥劑絮凝,攪拌使污泥沉降,沉降的污泥經帶式壓濾機脫水,并壓成泥餅,經螺旋輸送機送至污泥堆外運。污泥沉淀后的上清液再輸送到反應池反應,進一步去除其中的N、P物質,同時在污泥脫水間外設沖洗加壓水泵。需要監測污泥的流量、脫水機狀態等參數。

五、水務集團中心運營調度管理
水務集團遠程運營績效管理中心采用力控大型SCADA軟件以B/S、C/S混合模式友好直觀地顯示界面,實現生產工藝圖形化實時監視,各種能耗實時顯示;同時系統對污水處理廠關注的節能降耗問題進行了針對性設計,采用多種科學手段進行優化控制,例如泵站機組聯編控制、優化調度,降低能耗,延長機組使用壽命;自動分析水質數據情況,計算合適的用藥比例,節約用藥成本;曝氣池溶解氧濃度的穩定控制,降低曝氣系統能耗等。
設備和備件等資產全面實現維修、養護、庫存管理,對資產變動過程進行跟蹤和記錄,提供完善的各類報表。設備(儀表)養護流程、設備(儀表)維修計劃、設備潤滑計劃等完全自動化管理。生產設備實現了科學化、規范化、信息化的管理,延長了設備使用壽命和提高了設備的使用效率。
系統能通過內嵌的能源計量管理模塊和生產計劃模塊自動對生產運營直接成本和綜合成本進行分析比較,協助管理人員找出能夠實現效益優化的生產管理方案。并可根據使用方提供的算法模型,隨時自定義生成和系統結合的多種智能輔助分析工具。

優化調度,節能降耗:針對生產運行中能耗重點單元(泵房、曝氣池、加藥系統等),提供專家性優化調度方案。提高處理效率,系統實現節能降耗。
系統可自動采集,統計分析報表自動生成,預置流程數據報送。同時可根據使用者要求進行生產報表報送流程自定義,用戶權限隨時進行任意格式數據報表導出,為管理決策隨時提供一手資料,極大緩解人力勞動,減少企業人力成本。

六、總結
通過整套信息管理調度系統,調度中心可實時獲取各個分廠數據,運用力控SCADA軟件平臺保證了數據的及時性、準確性,減少了以往人為統計所帶來的誤差和失誤。隨著自動化系統的投入運行,減少了大量人力支出,為企業可持續發展提供了有力保障。
未來水處理控制系統將是集計算機技術、信息技術、自動化技術、網絡技術、智能化于一體的系統。水處理工業自動化控制的網絡化作業、智能化作業將成為未來發展的主要優勢。
